首页
学校概况
学院简介
校园风光
资料下载
组织机构
党政管理机构
教学机构
教辅机构
新闻公告
新闻动态
通知公告
信息资讯
预决算公开
教务信息
课表查询
成绩查询
智慧门户
招生就业
招生信息
就业指导
学生管理
学生处
文明之窗
通知公告
校园文化
文明教育
创建动态
道德建设
志愿服务
文档资料
师生风采
媒体河艺
主题教育
会议消息
学院文件
学习资料
简 报
特色活动
党史学习教育
新时代主题教育
智慧党建
招生就业
招生信息
就业指导
您当前位置:
首页
-
招生就业
-
招生信息
- 正文
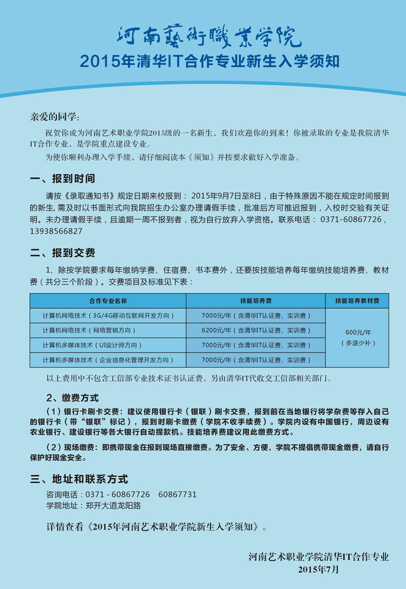
招生信息
2015年清华IT合作专业新生入学须知
发布人:
本站编辑
时间:
2015-08-12
浏览次数:
次